中国文旅集团发展报告:亲子研学游备受追捧
近日,《2025年8月中国文旅集团发展报告》发布,该报告数据来源于迈点品牌指数MBI,根据8月迈点品牌指数MBI的1012个文旅集团数据汇总统计而成。
2025年8月,暑期旅游迎来高峰,清凉避暑游、亲子研学游、传统文化游等特色主题游备受游客追捧。
文旅项目签约
据迈点研究院不完全统计,2025年8月共签约文旅项目100个,涉及湖北、陕西、山东、江西等14个省(直辖市、自治区),包含文旅综合开发、亲子小镇、酒店建设、文商旅体融合、景区改造、设备更新等多种类型。表明全国各地高度重视文旅产业发展,将其作为推动地方经济增长、优化产业结构的重要举措。
以本月签约项目集中的山西省为例,在第七届山西文化产业博览交易会期间,临汾、忻州、大同等市文旅产业招商成果显著。密集的文旅项目签约利于挖掘山西文化产业潜能、吸引与撬动社会资本投资,并为山西文旅产业高质量发展、建设新时代文化强省注入新动能。

文旅项目开工
据迈点研究院不完全统计,2025年8月开工重点文旅项目共13个,呈现如下特征:项目类型丰富(涵盖酒店住宿、商旅综合、休闲度假、影视文旅等)、投资金额差异大(既有超30亿的大项目,也有百万级中小型项目)、地域分布广泛的特点。这些项目开工利于促进地方经济(如带动就业、拉动消费)、文旅市场提质(如丰富产品供给)等,彰显文旅产业稳步发展态势。

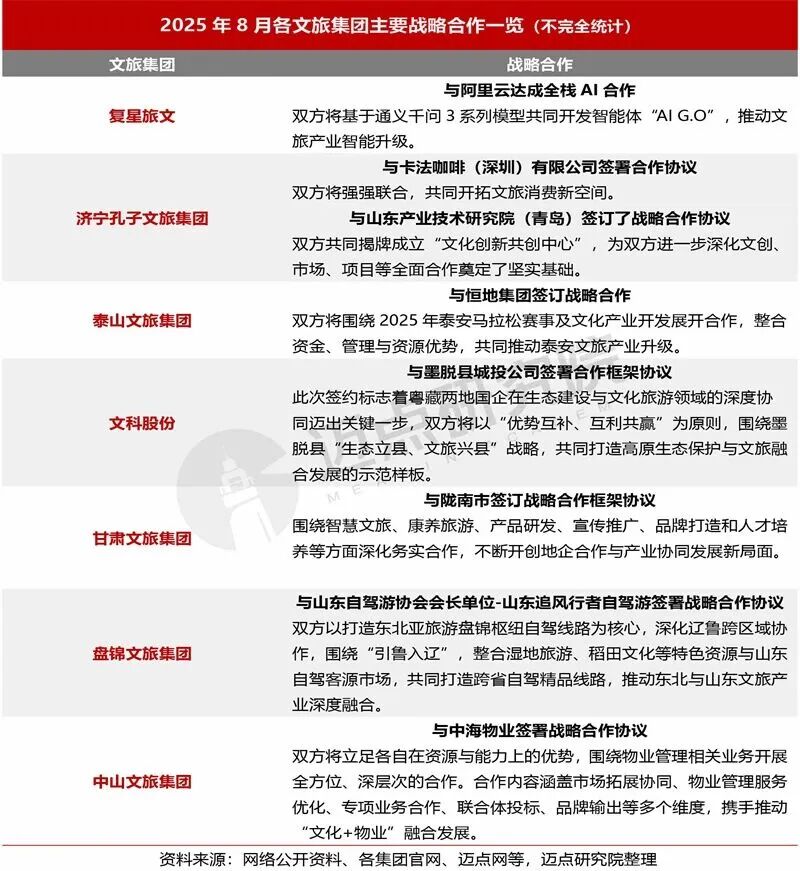
战略合作
据不完全统计,2025年8月,共有7起文旅集团战略合作事件,涵盖文旅智能体开发、跨界联合、产学研共创、赛事活动、生态建设与文化旅游、“文化+物业”、跨省与跨区域合作等多个维度。通过战略合作,利于实现资源的优化配置与共享,拓展文旅市场的广度与深度。

融资动态
8月,以三峡文旅集团、开封文旅股份等为代表的文旅集团积极推进融资事项,融资工具多样,包括短期融资券、中期票据、私募债券,涉及融资金额合计130.79亿元,利于文旅集团项目投资运营、市场拓展、应对财务风险等。
百强榜单
据迈点研究院数据显示:8月,同程旅行、携程集团、海昌海洋公园、天府文旅、复星旅文、中青旅、北京文化、祥源文旅、中国旅游集团、桂林旅游位列榜单前十。其中,百强榜单中共有51家文旅集团排名环比上升,31家文旅集团排名环比下降,13家文旅集团为新上榜,5家文旅集团排名保持不变。
13家新晋百强文旅集团分别为:山西文旅集团、天津旅游集团、锦上添花文旅集团、季高集团、长白山旅游股份、四川旅投、敦煌文旅集团、驴迹科技、三峡文旅集团、伟光汇通集团、三峡旅游集团、绍兴市文旅集团、庐山文旅控股集团。其中,本月排名跃升环比超100位次的为山西文旅集团、三峡旅游集团。8月,山西文旅集团持续围绕“唱游山西”主题举办活动、开展文旅推介会等,并与西安旅游集团携手推出“秦晋之好旅游一卡通”跨区域文旅惠民产品,借助《浪浪山小妖怪》电影热度宣传推广旗下景区等,整体推动集团品牌知名度大幅提升。

经迈点研究院监测数据显示,2025年8月,所有文旅集团的品牌指数值为30.66,同比上升15.92%,环比下降11.69%;TOP100文旅集团品牌指数值为160.14,同比增长5.98%,环比则下降19.14%。本月,文旅集团的主流指数、行业指数环比下滑导致整体指数下降,受到内外、主客观因素影响,后续需持续强化各渠道的品牌传播力度,从主题活动、创新产品内容等维度提升其影响力与知名度。

运营指数
8月整体文旅集团品牌运营指数均值为16.2,环比上升2.66%;TOP100文旅集团品牌运营指数均值为68.12,环比增长7.16%。8月文旅集团运营指数前十为长隆集团、张旅集团、首旅集团、途牛旅游、三湘印象、山西文旅集团、三夫户外、海昌海洋公园、豫园股份、峨旅股份公司。
其中,环比增幅最为显著的为张旅集团,具体为893.34%。8月,张旅集团微信公众号重点关注大庸古城的全面重整与盘活工作,预计明年7月完成提质升级对外运营;主办“9个符号张家界游学”活动,持续创新“旅游+教育”融合模式,有效提升张家界研学旅游知名度与影响力。
运营指数(WI):一段时期内,品牌在互联网和移动互联网的自运营情况,如微信、微博、抖音、小红书等。
网裕科技研学资讯(yanxue.internetyu.com)版权及免责声明:
1、凡本网注明"来源:本站"的所有作品,版权均属于网裕科技研学资讯,未经本网授权,任何单位及个人不得转载、摘编或以其它方式使用上述作品。已经本网授权使用作品的,应在授权范围内使用,并注明"来源:yanxue.internetyu.com!"。违反上述声明者,本网将追究其相关法律责任。
2、凡本网注明"来源:XXX(非网裕科技研学资讯)"的作品,均转载自其它媒体,转载目的在于传递更多信息,并不代表本网赞同其观点和对其真实性负责。
3、如因作品内容、版权和其它问题需要同本网联系的,请在30日内进行。
※有关作品版权事宜请联系:lianan@internetyu.com
