新增30!广州市教育局对于研学实践教育优质课程评选结果正式发布
2025.10.31
来源:研学猫
近日,广州市教育局正式发布《关于公布第二批中小学生研学实践教育优质课程评选结果通知》。

第二批优质课程名单
根据通知,共评选出30个课程为广州市第二批研学实践教育优质课程,并在此基础上推荐15个课程参与省级评选。
从名单来看,共有6家企业的课程上榜。这些课程涉及场馆资源与历史探究、科技创新与前沿探索、红色文化传承与教育、生态保护与国情教育等主题类型。
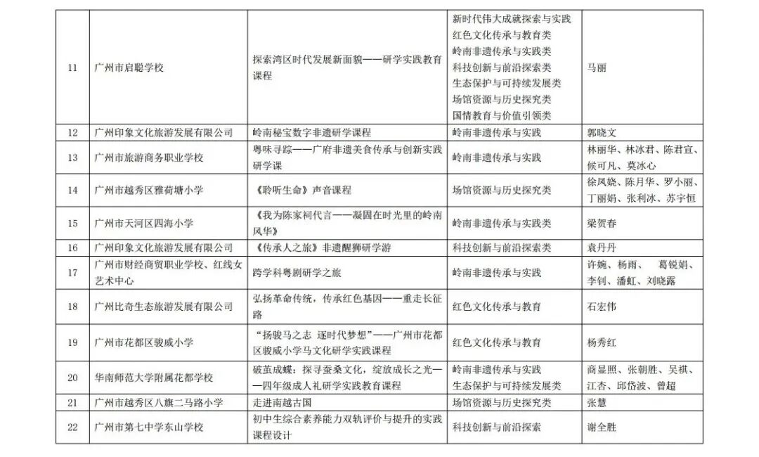
以下是具体名单。
第一批优质课程名单
2021年12月22日,广州市教育局发布《关于公布广州市第一批研学实践教育优质课程名单的通知》,共评选出30个课程为广州市第一批研学实践教育优质课程。
以下是具体名单。
网裕科技研学资讯(yanxue.internetyu.com)版权及免责声明:
1、凡本网注明"来源:本站"的所有作品,版权均属于网裕科技研学资讯,未经本网授权,任何单位及个人不得转载、摘编或以其它方式使用上述作品。已经本网授权使用作品的,应在授权范围内使用,并注明"来源:yanxue.internetyu.com!"。违反上述声明者,本网将追究其相关法律责任。
2、凡本网注明"来源:XXX(非网裕科技研学资讯)"的作品,均转载自其它媒体,转载目的在于传递更多信息,并不代表本网赞同其观点和对其真实性负责。
3、如因作品内容、版权和其它问题需要同本网联系的,请在30日内进行。
※有关作品版权事宜请联系:lianan@internetyu.com
